Beat365中文官方网站

Beat365中文官方网站
学校首页
  • 网站首页
  • 学院概况
    • 学院简介
    • 专业介绍
    • 现任领导
  • 党建工会
    • 党建
    • 工会
  • 教学管理
    • 教学工作
    • 专业建设
    • 教学项目
    • 技能竞赛
    • 教师发展
    • 实习实训
  • 学生工作
    • 学生管理
    • 奖贷资助
    • 团学工作
  • 招生就业
    • 招生信息
    • 招聘信息
    • 创新创业
    • 校友风采
    • 就业指导
  • 产教融合
  • 通知公告
  • 网站首页
  • 学院概况
    • 学院简介
    • 专业介绍
    • 现任领导
  • 党建工会
    • 党建
    • 工会
  • 教学管理
    • 教学工作
    • 专业建设
    • 教学项目
    • 技能竞赛
    • 教师发展
    • 实习实训
  • 学生工作
    • 学生管理
    • 奖贷资助
    • 团学工作
  • 招生就业
    • 招生信息
    • 招聘信息
    • 创新创业
    • 校友风采
    • 就业指导
  • 产教融合
  • 通知公告

创新创业

  • 招生信息
  • 招聘信息
  • 创新创业
  • 校友风采
  • 就业指导

创新创业

破“简”而出,“职”等我来

发布日期:2022-05-09  浏览次数:

简历是展示自我的一块求职“敲门砖”,为帮助Beat365中文官方网站20级学生增强就业意识,充分做好就业准备,制作出优秀的简历并能在求职过程中成为自身的“重要法宝”。Beat365中文官方网站开展了第五届简历设计制作大赛,Beat365中文官方网站20级全体学生参与了简历制作。下面我们来共同欣赏20级求职小可爱们的优秀简历吧!

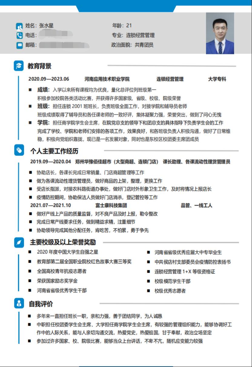
连锁2001张水星

 

 

 

 

 

 

 

营销2003朱姣倩

 

 

 

 

 

 

 

 

 

网营2001王城钧

 

 

 

 

 

 

 

 

网营2001李铠宇

 

 

 

 

 

 

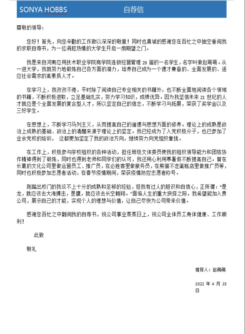
连锁2001赵萌萌

 

附:Beat365中文官方网站第五届简历设计制作大赛获奖名单

 

通过本次比赛,大家认识到制作简历的重要意义,并提升了简历制作能力,希望20级各位同学都能找到自己心仪的工作!

统筹:刘超

文稿:张媛源

图片:各位20级学生

校对:张天娇、刘超

审核:刘嘉慧、周燕

编辑:朱海

版权所有:beat·365(中文)官方网站-Sports Platform

地址:中国·河南·郑州市郑上路548号  邮编:467000